反腐形势下的“威白”、“威百”商标纠纷案
反腐,是没有选择的!习近平在中国共产党第十九届中央纪律检查委员会六次全体会议上发表重要讲话:‘反腐败斗争取得了压倒性胜利并全面巩固,但并不意味着可以高枕无忧。 我们必须清醒认识到,腐败与反腐败较量仍在激励进行,并呈现出一些新的阶段性特征。 '
本文要说的就是一起马拉松式的商标侵权纠纷案件,是世界500强企业的德国汉高股份有限公司两合公司(HenKeL AG & CO.KGaA)与中国民营企业间的商标侵权纠纷案件,《人民日报》、《光明日报》、《经济日报》、《中国知识产权报》、新华网、新浪网、搜狐网…….等各大新闻媒体均做过相应的详细报道,曾是轰动全国的知识产权案件,历经二十几年的行政裁定、法律诉讼过程,从江泽民的“三个代表”时期、到胡锦涛的“科学发展观”时期、再到习近平的“新时代”,经历了党的十八大、十九大、二十大。二十几年来社会热点此起彼伏,如:“西门子爆出特大贿赂案 2亿欧元流入黑账户”、“西门子行贿”是否“天下乌鸦一般黑”?、“西门子证实贿赂中国官员 涉及电力交通市场”、“西门子在华再现行贿门,这家百年巨头到底怎么了?”、“受贿4.6亿,中央巡视组原副组长董宏4个神秘身份被揭开”、“ 最高法原副院长奚晓明一审被判无期,收受财物1.14亿余元”、“成都中院原院长牛敏受审:涉64项受贿指控,帮商人打击对手”、刀郎、远洋捕捞,……。今天,在十八大后的“威白”、“威百”商标侵权纠纷案又是什么状态呢?是否是存在选择性的反腐、抑或是还存在“灯下黑”现象?我们用事实证据、法律依据做精简叙述。 以此抛砖引玉,或者他人再有遇到类似问题,可以以此为鉴。 同时,根据《最高人民法院统一法律适用工作实施办法》(法〔2021〕289号)之规定。 本案是得到了中华人民共和国最高人民法院的终审裁定。 本案符合相关规定完全可以作为“类案同判”的依据。 在本案之后的类似案件,均可引证本案作为“类案同判”的依据。
案件经过还得从1993年说起,成都的民营企业大规模、广泛使用“威百”品牌并获得了大量的行政机关的认定:‘四川省食品卫生质量监督检验所《检验报告》川食卫检字第733-744号;四川省食品卫生质量监督检验所 川食监(1993)38号;四川省日用化工产品质量监督检验站《检验报告》省质检(日化)字第(93088)号;成都市食品卫生监督检验所《检验报告书》93所(食监)字第779号;……此后,成都民营企业还获得了4个《技术开发成果鉴定证书》。’详见成都民营企业官网:http://www.scyswb.com
在成都,德国汉高股份有限及两合公司(HenKeL AG & CO.KGaA)曾经与成都的日化企业有实质性的接触。
1996年10月15日,德国汉高股份有限公司及两合公司(HenKeL AG & CO.KGaA)向国家商标局提出成都油脂日化总厂“芙蓉”品牌“fr”商标异议,请求国家商标局裁禁“fr”商标注册和使用。《成都商报》以标题为:《‘芙蓉’商标受到德国‘汉高’非议——彼“Fa”容不下此“fr” 成油“名花”牌子堪忧》做过新闻报道,报道时间:1996年10月15日 星期二 第一版 成都商报第610期

1996年10月16日,《成都商报》以标题为:《‘Fa’和‘fr’ 商标相同吗》进行了跟踪报道:报道时间:1996年10月16日 星期三 第一版 成都商报第611期

1996年10月22日,《成都商报》以标题为:《‘汉高’缘何对‘fr’ 发难——成都油脂化工总厂厂长披露来龙去脉》进行了系列跟踪报道。 报道时间:1996年10月22日 星期二 第一版 成都商报 第617期

1998年7月23日《成都商报》以标题为:《fr抄袭Fa? 无稽之谈!——“芙蓉”“汉高”商标异议尘埃落定》进行了后续完整的跟踪报道。 报道时间:1998年7月23日 星期四 第二版 成都商报 第1256期

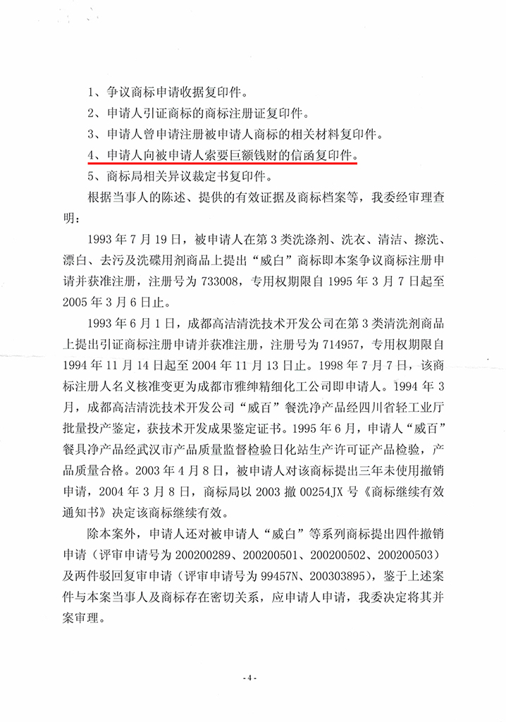
2001年,成都民营企业以其“威百”商标的大规模使用在先,注册在先,并且“威百”注册商标的“威百”二字的组合,不是中国汉语中的常见表现形式,在汉语中并非固定搭配。 是成都民营企业自行构思、设计、组合,具有绝对的原创性、首创性、独创性的商标。其独创性极强,显著性极强,任何其他市场主体设计具有相同构思的可能性极小为由,并且是在获得了国家商标局认定“威百”、“威白”商标是近似商标的证据下,向商标评审委员会提起了撤销德国汉高股份有限两合公司(HenKeL AG & CO.KGaA)在后注册的系列“威白”商标的《撤销注册不当商标的申请》,见下图:


由于长年的得不到商标评审委员会的裁定,成都民营企业成为了全国首例状告商标评审委员会行政不作为的企业。 新闻报道见下图:


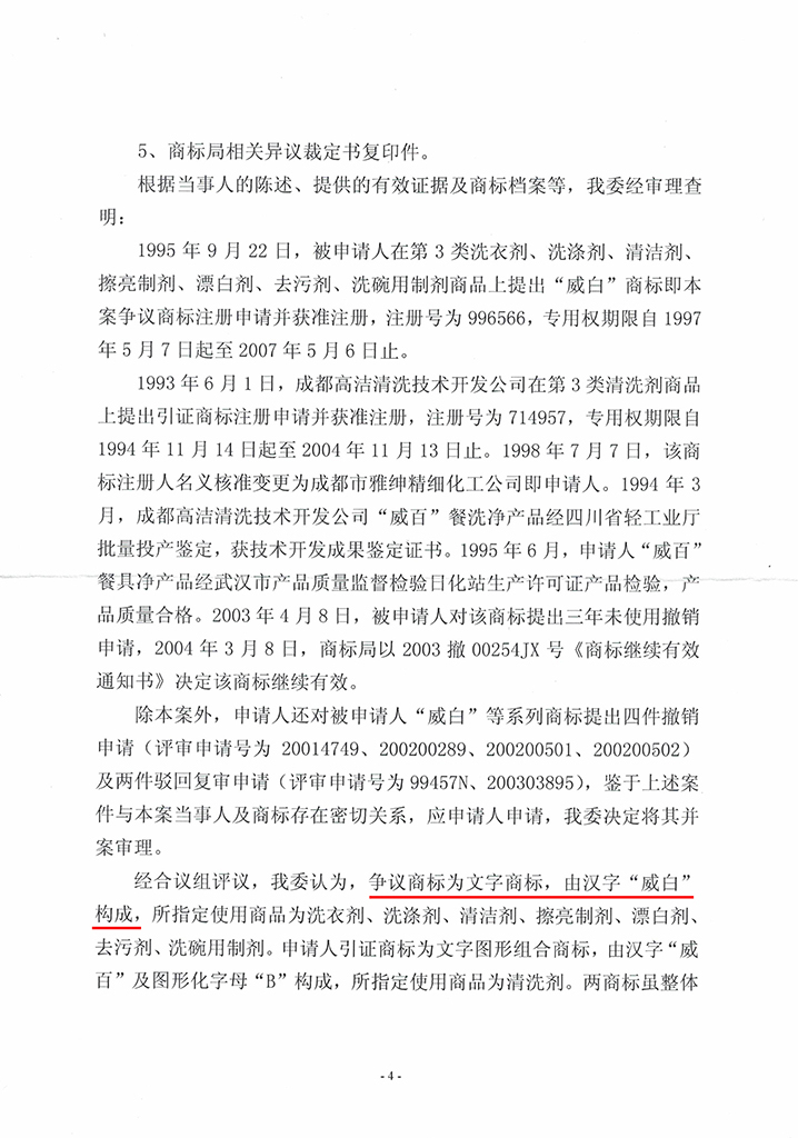
此后,于2004年商标评审委员会作出了《关于第733008号“威白”商标争议裁定书》、《关于第996566号“威白”商标争议裁定书》,同时,该裁定书再次明确认定:“威百”、“威白”商标是‘争议商标为文字商标,由汉字“威白”构成,…… 主要认读部分汉字的构成、字形、读音相近,所指定使用商品为类似商品,二者易造成消费者混淆误认,已构成类似商品上的近似商标。 ’。 见下图:












对于“撤销注册不当商标”案件,商标评审委员会作出的“裁定书”应该是《撤销注册不当商标裁定书》见《商标公告》见下图:




事实上。在旧《商标法》时期,注册商标争议期限超过一年商标评审委员会是根本不会受理的,更不会作出“争议”裁定书。由于《商标法》在不断修订。在新、旧《商标法》交替期间,为了防止商标争议超过5年期限,成都民营企业向商标评审委员会提起“撤销注册不当商标”前,为了安全起见,特别提起了“商标争议申请”, 商标评审委员会按照旧《商标法》规定,争议商标超过1年,不予受理。见图。《注册商标争议不予受理通知书》2002评00291BL

至于商标评审委员会为什么会将“撤销注册不当商标”案件作出“商标争议裁定书”,您懂的……。如果真的倒查20年,结果会怎样?
为什么商标评审委员会要将“撤销注册不当商标案件”作出“商标争议裁定书”?这个问题确实不好回答,要知道全国人民代表大会常务委员会《商标法》第四十一条释义:本条是关于对注册不当的有争议的商标的处理规定。本条共分四款,分别对违反本法第十条、第十一条、第十二条、第十三条、第十五条、第十六条、第三十一条的,或者是以欺骗手段或者其他不正当手段取得注册的商标的处理,以及对已经注册的商标有争议的处理作出了明确的规定。发生本条规定的情况,首先是因为商标注册违反法律规定,究其原因是多方面的,有来自商标注册人方面的原因,也有来自商标审查人员方面的原因。虽然商标审查有法定的标准和客观的条件,但是在实践中出现错漏、受蒙骗以及审查工作的失误等人为因素,目前还难以避免。尽管如此,为了维护市场经济秩序,无论什么原因导致商标注册不当,都应当予以纠正。
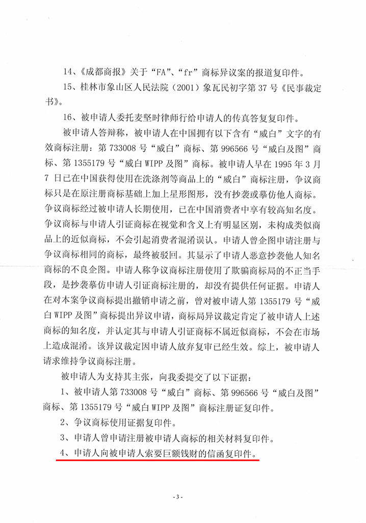
(见全国人民代表大会官网:http://www.npc.gov.cn/npc/c12434/c1793/c1853/c2201/201905/t20190524_5488.html;)是有明确的规定的,并且该《关于第733008号“威白”商标争议裁定书》、《关于第996566号“威白”商标争议裁定书》的裁定法律依据也是《商标法》第四十一条第一款。更何况本案有商标局作出的“威白”、“威百”商标是近似商标的认定证据,(见《关于第733008号“威白”商标争议裁定书》P2;《关于第996566号“威白”商标争议裁定书》P2 :‘5、商标局对申请人对其“威百”商标提出增加核定使用商品品种及扩大保护性注册申请的《受理通知书》公证件。6、商标局认定被申请人第996566号商标与申请人引证商标近似的《商标驳回通知书》公证件。)“威百”注册商标的含义包含“威白”商标,(成都民营企业已经向商标评审委员会提交了“威百”注册商标的含义包含“威白”商标证据,见《关于第733008号“威白”商标争议裁定书》、《关于第996566号“威白”商标争议裁定书》P1 ‘引证商标是申请人设计、内涵丰富的商标,申请人对其使用、申请及注册在先。经申请人大量使用和宣传,引证商标已为公众知晓’,成都民营企业就已经阐述了“威百”商标含义包含了“威白”商标。)依据《商标法》第九条、第四十一条第一款的规定(修改前《商标法》是第二十七条第一款;《商标法实施细则》第二十五条规定)、【修改前《商标法》第二十七条 已经注册的商标,违反本法第八条规定的,或者是以欺骗手段或者其他不正当手段取得注册的,由商标局撤销该注册商标;其他单位或者个人可以请求商标评审委员会裁定撤销该注册商标。
除前款规定的情形外,对已经注册的商标有争议的,可以自该商标经核准注册之日起一年内,向商标评审委员会申请裁定。
商标评审委员会收到裁定申请后,应当通知有关当事人,并限期提出答辩。
《商标法实施细则》第二十五条 下列行为属于《商标法》第二十七条第一款所指的以欺骗手段或者其他不正当手段取得注册的行为:
(1)虚构、隐瞒事实真相或者伪造申请书件及有关文件进行注册的;
(2)违反诚实信用原则,以复制、模仿、翻译等方式,将他人已为公众熟知的商标进行注册的;
(3)未经授权,代理人以其名义将被代理人的商标进行注册的;
(4)侵犯他人合法的在先权利进行注册的;
(5)以其他不正当手段取得注册的。
商标注册人对商标局依照《商标法》第二十七条第一款规定做出的撤销注册商标决定不服的,可以在收到决定通知之日起15天内,将《撤销注册不当商标复审申请书》1份交送商标评审委员会申请复审。商标评审委员会做出终局决定,书面通知申请人,并移交商标局办理。
任何单位或者个人认为商标注册不当的,可以将《撤销注册不当商标申请书》一式两份交送商标评审委员会申请裁定。商标评审委员会做出终局裁定,书面通知有关当事人,并移交商标局办理。】以及全国人民代表大会常务委员会《商标法》第四十一条释义,(依据《立法法》第四十五条法律解释权属于全国人民代表大会常务委员会。法律有以下情况之一的,由全国人民代表大会常务委员会解释:(一)法律的规定需要进一步明确具体含义的; 第五十条 全国人民代表大会常务委员会的法律解释同法律具有同等效力。)依法商标评审委员会应该作出撤销被申请人在后的“威白”注册商标。由于作出的“商标争议裁定书”,成都民营企业是会向人民法院提起诉讼,商标评审委员会在“商标争议裁定书”中做了特殊措辞的处理。其裁定书的内容产生了特殊的引导作用。如:‘引证商标为申请人设计,内涵丰富的商标,申请人对其使用、申请及注册在先。经申请人大量使用和宣传,引证商标已为公众知晓’。 见《关于第733008号“威白”商标争议裁定书》、《关于第996566号“威白”商标争议裁定书》P1 仅简单一笔带过,其中引证商标的丰富内涵成都民营企业就已经阐述了“威百”商标含义包含了“威白”商标。其内容多达2千多字,商标评审委员会对此只字不提。仅一句‘内涵丰富的商标,’一语带过。而被申请人在《撤销注册不当商标答辩书》中,对成都民营企业的“威百”商标,“威百”二字的组合,不是中国汉语中的常见表现形式,在汉语中并非固定搭配。是成都民营企业自行构思、设计、组合,具有绝对的原创性、首创性、独创性的商标,是知道的。被申请人使用“威白”二字作为商标注册,在被申请人的《撤销注册不当商标答辩书》中以及相关的法庭庭审中均没有且无法说明其设计理念,构思、含义等及未能合理说明其商标设计的由来。“威白”二字组合显然不是中国汉语中的常见表现形式,在汉语中并非固定搭配。至今被申请人都未能对使用“威白”二字作为商标做是被申请人自己原创设计的陈述。被申请人对“威白”商标的来源在《撤销注册不当商标答辩书》中答辩为“威白”二字是被申请人的第1297685号“WIPP”英文商标的对应商标。是对第1297685号“WIPP”商标的音译。这种答辩耐人寻味。首先,被申请人的第一个第733008号“威白”商标,商标的注册时间是:1995年3月7日;而被申请人的英文“WIPP”第1297685号商标的注册时间是1999年7月28日,也就是说被申请人的第733008号“威白”中文商标的注册时间先于被申请人的第1297685号“WIPP”英文商标四年多,怎么能说一个早就在先四年多就注册了的中文商标是在后英文商标的中文对应?是在后英文商标的中文音译?即使是对应商标,那也是被申请人的第1297685号“WIPP”英文商标是第733008号“威白”中文商标的对应商标。完全是在注册了中文“威白”商标后,由于成都民营企业一直在设法保护自身的“威百”商标合法权益并已经告知被申请人“威白”商标已经对原告的“威百”商标构成侵权之后,被申请人才到商标局去注册第1297685号“WIPP”英文商标。这些事实,商标评审委员会是完全知道的,是非常清楚的。“威白”、“威百”商标是字形酷似、读音相同、含义相同,“威百”商标含义包含了“威白”商标,再加上商标局对“威白”、“威百”商标是近似商标的认定。商标评审委员会依法只能作出撤销被申请人的“威白”注册商标裁定,对此,商标评审委员会简单一笔带过。然而,却故意借用答辩人之口:‘4、申请人向被申请人索要巨额钱财的信函复印件。’见《关于第733008号“威白”商标争议裁定书》、《关于第996566号“威白”商标争议裁定书》P4、P3 断章取义进行歪曲事实。此举,对于商标评审委员会来说,没有毛病,因为是摘录答辩人的答辩词,商标评审委员会是不会承担任何法律责任的。而答辩人说这种话,也情有可原,答辩是委托代理人写的,拿人钱财,替人消灾,各为其主,在答辩中进行诡辩也是情理中的事情。是敬业精神的表现。而事实上呢?所谓的:‘申请人向被申请人索要巨额钱财’只是答辩人的诡辩歪曲事实的说法而已,事实上是:2001年,成都民营企业在桂林市象山区人民法院提起了对被申请人的商标侵权的诉讼。见商标评审委员会《关于第733008号“威白”商标争议裁定书》、《关于第996566号“威白”商标争议裁定书》P3 ‘15、17、桂林市象山区人民法院(2001)象瓦民初字第37号《民事裁定书》。’庭审时被申请人当庭提出庭外和解。被申请人代理律师告诉成都民营企业:‘汉高公司有意购买你们的商标。请报个价过去。’当年,政府并没有开展反腐败工作,面对有强大经济实力、公关实力的被告。原告成都民营企业非常的为难。出让和不出让商标,对成都民营企业都是不利的。出让商标,意味着失去品牌、失去市场。但如果不出让商标,被告强大公关力量的结果其实就是今天的在后所有成都民营企业提起的商标侵权诉讼都是败诉。当时成都民营企业就已经意识到了这个问题。因此,为了挽回一些损失,成都民营企业无奈的通过函件向被告委托律师做了商标报价:‘张玉林先生:您好!就我公司诉桂林市汉高洗涤剂有限公司商标侵权一案,现应对方提议进行庭外和解,我公司同意庭外和解,现就和解提出以下方案:1、我公司同意将“威百”注册商标转让给汉高股份两合公司。2、我公司注册商标报价为……’(摘录自答辩人汉高股份两合公司委托中国贸促会专利商标事务所向商标评审委员会提交的《撤销注册不当商标答辩书》证据:4)此时还仅仅是报价,对方还价后,双方都认可才能成交。就这个无奈的报价,成为了本案答辩人口中的:‘4、申请人向被申请人索要巨额钱财的信函复印件。’见《关于第733008号“威白”商标争议裁定书》、《关于第996566号“威白”商标争议裁定书》P4、P3,商标评审委员会为精简行文摘录答辩人的答辩词无可厚非。但,乍一看来,成都民营企业是为了‘索要巨额钱财’才来撤销被告的注册不当商标。直接玷污了成都民营企业的依法撤销被告不法“威白”注册商标动机,将成都民营企业依法维护自身合法权益的行为变成了一个猥琐的行为。至于商标评审委员会摘录答辩人:‘申请人曾企图申请注册与争议商标相同的商标,最终被驳回。其显示了申请人恶意抄袭他人知名商标的不良企图。’见《关于第733008号“威白”商标争议裁定书》、《关于第996566号“威白”商标争议裁定书》P3,对于答辩人的这一诡辩式的答辩,首先,成都民营企业的注册商标在先,其商标的文字、含义已经包含申请的商标,而且成都民营企业自身做得非常的好,通过自己的营销、宣传,得到了消费者的认可,有一定的知名度,有自己的市场。在本“撤销注册不当商标”案件中有证据证明成都民营企业曾经获得4个《技术开发成果鉴定证书》及跨省的武汉市产品质量检验日化站《检验报告》等证据。根本不存在‘恶意抄袭他人知名商标的不良企图’。从来没听说过在先注册商标抄袭在后商标的说法,这是典型的答辩人诡辩。其次,成都民营企业的这种商标的注册申请是有法律依据的,是成都民营企业艰难维权的一种方式而已,无可厚非。并且成都民营企业在申请书上明确注明了:‘在原注册商标(证号:714957)的基础上加以扩大保护性注册’见商标评审委员会《关于第733008号“威白”商标争议裁定书》、《关于第996566号“威白”商标争议裁定书》P2:‘5、7、商标局对申请人对其“威百”商标提出增加核定使用商品品种及扩大保护性注册申请的《受理通知书》公证件。’以及答辩人汉高股份两合公司委托中国贸促会专利商标事务所的《撤销注册不当商标答辩书》19页之9。其法律依据是:《商标法》第二条 国务院工商行政管理部门商标局主管全国商标注册和管理的工作。第三条 经商标局核准注册的商标为注册商标、包括商品商标、服务商标和集体商标、证明商标;商标注册人享有商标专用权,受法律保护。 第三十二条 对驳回申请、不予公告的商标,商标局应当书面通知商标注册申请人。商标注册申请人不服的,可以自收到通知之日起十五日内向商标评审委员会申请复审,由商标评审委员会做出决定,并书面通知申请人。当事人对商标评审委员会的决定不服的,可以自收到通知之日起三十日内向人民法院起诉。第四十一条 已经注册的商标,违反本法第十条、第十一条、第十二条规定的,或者是以欺骗手段或者其他不正当手段取得注册的,由商标局撤销该注册商标;其他单位或者个人可以请求商标评审委员会裁定撤销该注册商标。(修改前《商标法》第二条、第三条、第二十七条)成都民营企业申请该商标注册的目的很简单,1、告知商标局,成都民营企业已经在先拥有注册商标,与之相同或近似的商标注册,都是错误的注册,希望商标局依据《商标法》第二条、第三条、第四十一条(修改前《商标法》第二条、第三条、第二十七条)撤销错误注册的商标。2、如果商标局驳回了商标的注册,那么,可以根据《商标法》第三十二条向商标评审委员会申请复审,并可以向人民法院起诉,继而撤销商标局错误注册的商标。成都民营企业的这种艰难的维护注册商标权益的行为,被答辩人诡辩为:‘申请人曾企图申请注册于争议商标相同的商标,最终被驳回。其显示了申请人恶意抄袭他人知名商标的不良企图。’商标评审委员会在答辩人数十页的答辩词中,摘录这一句在《关于第733008号“威白”商标争议裁定书》、《关于第996566号“威白”商标争议裁定书》中,确实彰显了扎实的公文写作功底。商标评审委员会都能把“撤销注册不当商标”案件作出“商标争议裁定书”,这点小小的文字游戏还岂不是探囊取物一般。商标评审委员会的裁定,成都民营企业不服,是会向法院起诉的,同时也会公开。如果成都民营企业对商标评审委员会行文中的内容没有机会声明、详细陈述,会是什么样结果?会不会和您刚看见时的感受一样?正义的您会有什么样的反应?
再多说一点,商标评审委员会的《关于第733008号“威白”商标争议裁定书》、《关于第996566号“威白”商标争议裁定书》中‘18、商标局《关于提供注册商标使用证据的通知》复印件。19、商标局《关于第714957号“威百及图”注册商标继续有效的决定书》复印件。’P3又是怎么一回事呢?
由于成都民营企业的维权非常艰难,商标评审委员会又长时间多年对“撤销注册不当商标”不作出裁定,以至于双方近似商标商品都在市场上销售。加上汉高股份有限两合公司(HenKeL AG & CO.KGaA)有强大的经济实力,并且在广告词中宣传:‘旧威白产品是不合格产品’,很快市场上就形成了反向混淆,成都民营企业的产品经销商以消费者误认成都民营企的产品是“假冒伪劣”商品、是“旧威白产品是不合格产品”为由,纷纷中止合作,成都民营企业的产品销售很快进入困境。(在此,谨代表成都民营企业特别感谢成都红旗连锁股份有限公司董事长曹世如女士,在见到成都民营企业《商标注册证》等等证据后,当着成都民营企业总经理的面,立即下达了:‘将汉高公司所有“威白”商品下架的指令’,整个“红旗连锁”超市立即停止了销售汉高公司的“威白”商品。对此,特别鸣谢!)此时,汉高公司知道成都民营企业因商标近似进入了销售困境。于是,在2003年4月8日汉高股份有限两合公司(HenKeL AG & CO.KGaA)向国家商标局提起了以三年不使用注册商标为由,申请商标局撤销成都民营企营的注册商标。当成都民营企业收到国家商标局《关于提供注册商标使用证据的通知》后,成都民营企业积极应对,在规定的时间内,向国家商标局提交了四川省人民政府金牛宾馆出具的使用成都民营企业产品的证明以及银行转帐向成都民营企业购买产品的银行转帐回单、部分经销商与成都民营企业商品销售合同、商品销售银行转帐回单、增值税发票、各种宣传资料……等。2004年3月8日国家商标局最终作出了:《关于第714957号“威百及图”注册商标继续有效的决定书》。(见商标评审委员会的《关于第733008号“威白”商标争议裁定书》、《关于第996566号“威白”商标争议裁定书》‘19、商标局《关于第714957号“威百及图”注册商标继续有效的决定书》复印件。’)此时,汉高公司用此种手段撤销成都民营企业的在先注册商标没有获得成功。在成都民营企业向商标评审委员会提起的对汉高公司的“撤销注册不当商标”案件中,成都民营企业将此事件作为证据向商标评审委员会做了提交。故,在商标评审委员会的《关于第733008号“威白”商标争议裁定书》、《关于第996566号“威白”商标争议裁定书》中有‘18、商标局《关于提供注册商标使用证据的通知》复印件。19、商标局《关于第714957号“威百及图”注册商标继续有效的决定书》复印件。’的记载,所有人在不知道其中原委细节的情况下,仅见商标评审委员会的 ‘18、商标局《关于提供注册商标使用证据的通知》复印件。19、商标局《关于第714957号“威百及图”注册商标继续有效的决定书》复印件。’都会是一头雾水,不知其所以然。
商标评审委员会对“撤销注册不当商标”案件作出“商标争议裁定书”成都民营企业向人民法院提起了行政诉讼。一、二审判决书(略)此时,“威白”、“威百”商标是近似商标,再一次得到了北京市高级人民法院的认定。见下图:


2008年7月17日,中华人民共和国最高人民法院,再次确认、认定了商标评审委员会商评字(2004)第4347号、第5130号裁定书 “威百”、“威白”商标是‘近似商标。’的认定。见下图:


此时,“威百”、“威白”商标是‘近似商标,易造成消费者混淆误认。’得到了国家行政机关、最高司法机关的明确认定。在“威百”、“威白”商标是‘近似商标,易造成消费者混淆误认。’的认定过程中,德国汉高股份有限两合公司(HenKeL AG & CO.KGaA)是知晓并且是承认的,德国汉高股份有限两合公司(HenKeL AG & CO.KGaA)并没有在法律规定的时间内向人民法院提起“威白”、“威百”商标不构成近似商标、不会造成消费者混淆误认的诉讼。
“撤销注册不当商标”案件与“商标争议”案件是完全不同的案件,其法律条款依据也完全不同,裁定程序依据也完全不同。
“撤销注册不当商标”和“商标争议”案件在《商标法》中是有明确的规定,其定义完全不同。在此,我们将2001年10月27日第九届全国人民代表大会常务委员会第二十四次会议《关于修改〈中华人民共和国商标法〉的决定》第二次修正)的《商标法》以下简称《商标法》,在此之前的《商标法》简称“修改前《商标法》”便于“撤销注册不当商标”和“商标争议”案件区别的阐述。
在“撤销注册不当商标”的案件中,即《商标法》的第四十一条第一款规定的案件,(修改前《商标法》是第二十七条第一款;《商标法实施细则》第二十五条规定的案件)当事人主张在后注册商标与其在先注册的商标构成近似商标,并且提供了证据。(本案中并非当事人自己认为是近似商标,有商标局认定是近似商标证据。)(或者商标评审委员会裁定为是违反《商标法》第九条、第十一条第(三)款规定的“缺乏显著特征”的商标,或者是以欺骗手段或者其他不正当手段取得注册的商标。)那么,在后注册商标就违反了《商标法》的第九条、第十条、第十一条、或者是以欺骗手段或者其他不正当手段取得注册的商标的规定;是违反了《商标法》商标注册的禁止性规定的商标。是不符合法定注册条件的注册商标,是注册不当商标。应当依据《商标法》第四十一条第一款的规定给予撤销。(修改前《商标法》是第二十七条第一款;《商标法实施细则》第二十五条的规定)【修改前《商标法》第二十七条第一款 已经注册的商标,违反本法第八条规定的,或者是以欺骗手段或者其他不正当手段取得注册的,由商标局撤销该注册商标;其他单位或者个人可以请求商标评审委员会裁定撤销该注册商标。《商标法实施细则》第二十五条 下列行为属于《商标法》第二十七条第一款所指的以欺骗手段或者其他不正当手段取得注册的行为:……(2)违反诚实信用原则,以复制、模仿、翻译等方式,将他人已为公众熟知的商标进行注册的;……(4)侵犯他人合法的在先权利进行注册的;(5)以其他不正当手段取得注册的。】全国人民代表大会常务委员会《商标法》第四十一条释义:本条是关于对注册不当的有争议的商标的处理规定。本条共分四款,分别对违反本法第十条、第十一条、第十二条、第十三条、第十五 条、第十六条、第三十一条的,或者是以欺骗手段或者其他不正当手段取得注册的商标的处理,以及对已经注册的商标有争议的处理作出了明确的规定。发生本条规定的情况,首先是因为商标注册违反法律规定,究其原因是多方面的,有来自商标注册人方面的原因,也有来自商标审查人员方面的原因。虽然商标审查有法定的标准和客观的条件,但是在实践中出现错漏、受蒙骗以及审查工作的失误等人为因素,目前还难以避免。尽管如此,为了维护市场经济秩序,无论什么原因导致商标注册不当,都应当予以纠正。
依据《立法法》第四十五条 法律解释权属于全国人民代表大会常务委员会。法律有以下情况之一的,由全国人民代表大会常务委员会解释:(一)法律的规定需要进一步明确具体含义的; 第五十条 全国人民代表大会常务委员会的法律解释同法律具有同等效力。
本案中,商标局在先就已经作出了“威白”、“威百”商标是近似商标的认定,见商标评审委员会作出的《关于第733008号“威白”商标争议裁定书》P2;《关于第996566号“威白”商标争议裁定书》P2 :‘5、商标局对申请人对其“威百”商标提出增加核定使用商品品种及扩大保护性注册申请的《受理通知书》公证件。6、商标局认定被申请人第996566号商标与申请人引证商标近似的《商标驳回通知书》公证件。’并且,商标评审委员会在本案中也裁定是近似商标易造成消费者混淆误认,即公众难以通过商标整体识别商品来源。(缺乏显著特征)。同时,本案是向商标评审委员会提起的“撤销注册不当商标”申请。商标评审委员会也是按照“撤销注册不当商标”案件的法律规定依法给予的《撤销注册不当商标受理通知书》(见前文《撤销注册不当商标申请受理通知书》发文编号20014749SL;2002评00503SL)。同时,在《关于第733008号“威白”商标争议裁定书》P5;《关于第996566号“威白”商标争议裁定书》P5:‘对于申请人关于争议商标在申请注册时有以欺骗商标局或者其他不正当手段取得注册的嫌疑的主张,……。’也予以了印证。根本与“商标争议”案件毫无关系。显然,本案应当依据《商标法》第四十一条第一款的规定(修改前《商标法》是第二十七条第一款;《商标法实施细则》第二十五条规定)全国人民代表大会常务委员会《商标法》第四十一条释义给予撤销注册不当商标。并且,《商标法》对撤销此类“注册不当商标”,法律没有时间限制的规定。全国人民代表大会常务委员会:‘本款规定的撤销注册商标无年限限制,无论何时发现,都可予以撤销。’
在“商标争议”的案件中,即《商标法》的第四十一条第二款、第三款规定的案件,(修改前《商标法》是第二十七条第二款规定的案件)当事人提出在后注册商标与其在先权利(注册商标)构成近似。那么,该案则是在先权利人(注册商标)当事人认为在后注册商标与自己在先权利(注册商标)构成近似,需要商标评审委员会依据相关评审规则进行是否构成近似的裁定。对此,《商标法实施条例》有明确的界定,《商标法实施条例》第二十九条‘商标法第四十一条第三款所称对已经注册的商标有争议,是指在先申请注册的商标注册人认为他人在后申请注册的商标与其在同一种或者类似商品上的注册商标相同或者近似。’商标评审委员会也是据此规定受理“商标争议”的案件,其受理通知书为:《商标争议受理通知书》。在商标评审委员会依据相关评审规则进行是否构成近似的裁定后,裁定结果如果不构成近似,则驳回当事人的“争议”请求,维持在后的注册商标的合法性。如果是构成近似的商标,则是违反了《商标法》的第二十八条、第三十一条规定的商标。(修改前《商标法》中是指违反了《商标法》的第十七条的规定。)是须给予纠正撤销其注册的商标。对此,法律的规定是有时间的限制,即当事人应当在五年内提出申请。修改前《商标法》规定的期限为一年。
在《商标法》中,对“撤销注册不当商标”案件和“商标争议”的案件的定义是完全不同的,所对应的法律条款也是完全不一样的。在“撤销注册不当商标”案件中,注册不当商标是违反《商标法》的第四十一条第一款规定的案件,是违反《商标法》的第九条、第十条、第十一条、或者是以欺骗手段或者其他不正当手段取得注册的商标等规定的为注册不当商标。(修改前《商标法》是第二十七条第一款;《商标法实施细则》第二十五条规定)而“商标争议”案件则是指违反了商标法的第二十八条、第三十一条的规定。(修改前《商标法》中是指违反了商标法的第十七条的规定。)同时,对于“商标争议”案件的受理,修改前、后《商标法实施条例》都有明确的规定;修改前《商标法实施细则》是:第二十四条 “商标注册人对他人已经注册的商标提出争议的,应当在他人商标刊登注册公告之日起1年内,将《商标争议裁定申请书》一式两份交送商标评审委员会申请裁定。”修改后《商标法实施条例》是:第三十条 ……‘商标评审委员会收到申请书后,经审查,符合受理条件的,予以受理;不符合受理条件的,不予受理,’。也就是说,“商标争议”案件的受理条件是:修改前《商标法》时期是‘他人商标刊登注册公告之日起1年内’,修改后《商标法》时期是‘他人商标刊登注册公告之日起5年内’超过这个时限,商标评审委员会就不会给予受理,更谈不上在后的裁定等。同时,即使是商标评审委员会错误的受理了“商标争议”案件,也就是说受理了超过申请时限的“商标争议”案件。那么,根据《商标法实施条例》第三十条:……‘商标评审委员会受理商标评审申请后,发现不符合受理条件的,予以驳回,书面通知申请人并说明理由。’商标评审委员会也仅仅给予驳回即可,也不会有在后的裁定等。因此,“撤销注册不当商标”案件和“商标争议”案件是有明显的、原则的区别的!对于本案提起的撤销系列“威白”商标的“撤销注册不当商标”的案件,商标评审委员会应当依法做出《撤销注册不当商标裁定书》,若申请人提出的撤销注册不当商标理由成立,就应当依法撤销被申请的系列“威白”商标。如果申请人提出的撤销注册不当商标理由不成立,则驳回申请人的“撤销注册不当商标”请求,维持被申请人的系列“威白”商标的合法性。然而,商标评审委员会对成都民营企业提起的撤销被申请人系列“威白”商标的“撤销注册不当商标”案件,做出了《关于第733008号“威白”商标争议裁定书》、《关于第996566号“威白”商标争议裁定书》的“商标争议裁定书”裁定。自然汉高股份有限及两合公司(HENKEL AG & CO.KGAA)是直接的受益者。
为什么商标评审委员会要将“撤销注册不当商标案件”作出“商标争议裁定书”?这就是民营企业与世界500强企业经济实力的差距,成都民营企业哪有汉高股份有限及两合公司(HENKEL AG & CO.KGAA)那么强大的经济实力?那么强大的公关实力?您懂的。如果倒查20年,会出现什么情况,呵呵…..。
2015年,成都民营企业在成都市中级人民法院提起了对德国汉高股份有限两合公司(HenKeL AG & CO.KGaA)被控侵权产品“威白”商标的商标侵权纠纷诉讼。成都市中级人民法院于两年多后的2017年12月8日作出了“民事判决”,成都市中级人民法院《民事判决书》 (2015)成知民初字第334号,








注:1
1、最高人民法院从未颁布过该条司法解释。
2、按照该判决书的这条司法解释,也应该理解为是指被告的被控侵权的商标与原告的注册商标相比较,二者在视觉上基本无差别,即——认定被告的被控侵权的商标与原告的注册商标相同。

注:2
该判决认定:‘汉高两合公司在被控行为实施期间享有涉案商标2、3的注册商标专有权,’与《商标法》的立法宗旨、原则的第三条相悖。
全国人民代表大会常务委员会《商标法》第三条释义:‘……。三、商标专用权受法律保护。这是一条重要的法律原则,也是注册商标的一个重要特点,首先是在商标法上明确了经商标局核准注册的商标为注册商标,这是产生商标专用权的前提,在这个前提下,商标法确定了这项权利的归属,也就是规定商标注册人享有商标专用权。这项规定在法律上的意义是,商标注册人对其注册商标在注册商品或者服务上享有独占使用的权利。这项权利是法律所确认的,商标注册人的智力成果依法得到了法律的承认,同时得到法律的保护,不受侵犯,任何侵犯商标注册人这种合法权利的行为都是一种违法作为。’
本案中,有国家商标局、商标评审委员会、北京市高级人民法院、中华人民共和国最高人民法院认定被告汉高两合公司的涉案商标2、3与原告成都民营企业的注册商标涉案商标1是近似商标的证据。(见原告成都民营企业一审《民事起诉状》证据:4、10、12)在前述《关于第733008号“威白”商标争议裁定书》P2;《关于第996566号“威白”商标争议裁定书》P2中也有‘5、商标局对申请人对其“威百”商标提出增加核定使用商品品种及扩大保护性注册申请的《受理通知书》公证件。6、商标局认定被申请人第996566号商标与申请人引证商标近似的《商标驳回通知书》公证件。’的记载。(该《关于第733008号“威白”商标争议裁定书》、《关于第996566号“威白”商标争议裁定书》是原告在一审《民事起诉状》中的证据:10)原告成都民营企业的注册商标涉案商标1是在先注册商标,享有独占使用的权利。是得到法律的保护,不受侵犯,任何侵犯商标注册人这种合法权利的行为都是一种违法作为。
注册商标的基本特征是它的区别性、独占使用性、排他性的属性。
关于被告主张其系合法使用自己注册商标的抗辩理由,本院认为,商标是用于区别不同的商品生产者或者服务提供者的标识,商标的重要性就体现在其识别性上,在同一核定使用范围内,一个商标只能存在一项专用权,与其相同或相近似的商标不符合法定的注册条件。同时,从公平及诚实信用原则出发,任何权利的行使,均不能对他人的合法权益造成损害。与他人在先权利相冲突的商标,不具备合法性,无论其是否注册,行为人均无使用该商标的合法依据,否则,会给消费者判断商品来源造成困难,亦会给在先商标注册人的合法权益造成损害,与商标法的立法目的相违背。故作为商品的生产者或者服务的提供者,其在使用或者申请注册商标时,必须尊重他人权益,不得侵犯他人的合法在先权利,不能与他人在先的注册商标相同或相近似。——摘自一审原告成都民营企业《民事起诉状》提交的案例证据:32,北京市第一中级人民法院《民事判决书》(2003)一中知初字第343号(“恒生”、“恒升”商标侵权纠纷案)
注:3
该判决认定:‘虽然被控侵权产品的

标识在汉字的字体、间距、“白”字的结构、星形的方向上有细微变化,但以上变化仍然保留涉案商标


的文字识别部分“威白”字样,并未改变注册商标的显著特征,视觉上与涉案商标2、涉案商标3基本无差别;’是违法认定。
该认定违反《商标法》第二十二条、第五十一条规定。本案被控侵权产品的

商标根据《商标法》第二十二条注册商标需要改变其标志的,应当重新提出注册申请。规定,被告的被控侵权产品上的

标识、商标是没有在商标局进行注册的商标,不是注册商标,是没有商标专用权的。本案中没有该商标的《商标注册证》证据。全国人民代表大会常务委员会《商标法》第二十二条释义:‘本条是关于注册商标改变标志就应重新注册的规定。商标是一种由文字、图形、字母、数字、三维标志和颜色组合构成的标志,用以区别商品的来源和服务的提供者,商标一经注册就再不能随意变动,否则就起不到通过商标使 消费者识别商品或者服务的作用。如果商标注册人需要改变商标标志,那就意味着放弃原来的商标,而要使用一个新的商标。因为商标标志是消费者识别商品、选择商品的手段,如果商标标志改变了,就会直接影响消费者对商品的识别和选择。消费者需要认识和接受这个新的标志,将这个新的标志和新的商品或者服务联系起来。而且一个商标注册后,这个商标标志便是一个有商标专用权的标志,如果改变了这个标志,就是放弃了原有的商标专用权。而要经过法定的程序取得改变后标志的商标专用权,就需要重新提出商标注册申请。 改变商标标志,在原先商标法中只表明是改变商标的平面文字和图形,在第二次修改后的商标法中增加了关于立体商标的规定,因而在本条中所指的商标标志,是既包括平面商标的标志如文字、图形等,也包括了立体商标所使用的三维标志。这些标志都是商标专用权的客体部分,在经过法定程序获得商标专用权之后,这些客体部分是不允许改变的。如果作了改变,那么改变后的商标就不再能按原有的注册商标使用,这是法律上的一个限制条件,也是商标是否合法使用的一条界线。所以改变标志后的商标不能按原有注册商标使用, 合法的途径是重新提出注册申请。’同时,根据《商标法》第五十一条 注册商标的专用权,以核准注册的商标和核定使用的商品为限。的规定。被控侵权产品的

标志、商标是没有商标专用权的。
全国代表大会常务委员会对《商标法》第五十一条释义:本条是对注册商标专用权保护范围的规定。
注册商标专用权,是指商标注册人在核定使用的商品上商标使用核准注册的人民商标的权利,是一项司法权利。本法第三条就明确规定,经商标局核准注册的商业标志为注册商标,包括商品商标、服务商标和集体商标、证明商标;商标注册人享有商标专用权,受法律保护。本条的规定是对总则第三条规定具体化的一个方面。它包括以下两层信息,一是仅在特定的范围内使用权限,即核定使用的商品与核准注册的商标共享;二是在该特定范围内商标注册人其注册商标的使用是一种商标使用。换句话说,对注册商标的保护,仅限于核准注册的商标并核定使用的商品范围之内,不得改变或者扩大保护范围。称“核准注册的商标”,是指登载在商标注册簿上的商标,即商标局注册在案件的组成商标签中的文字、图形、字母、数字、三维标志和颜色组合,以及上述要素的组合;所谓“核定使用的商品”,是指注册时核准使用的指定商品类别中的具体商品。核准注册的商标和核定使用的商品是确定注册商标专用权保护范围的两个具体标准。它们是相互依存、不可分割的 统一整体。两个主体必须结合起来使用,不确定商品的商标专用权。只有在具备的情况下,商标注册人同时使用商标专用权,并受法律保护,任何人都不得侵犯。设定注册商标的保护范围,便于充分保护商标注册人正确有效地无偿自己的商标专用权,又避免扩大当地注册商标专用权的保护范围,使商标注册人将其商标专用权限制在注册范围内,为区分和判断构成对象是否提供了明确的界限行为,也为当事人预防目标、工商行政管理部门以及司法机关制止和禁止商标专用权提供了法律依 据据此,为防止使用行为超出法律设定的范围,本法还规定了商标的另外申请和重新申请制度。本法第二十一条规定,注册商标需要在同一类其他商品上使用的,应当另外提出注册申请;本法第二十二条规定,注册商标需要改变其标志的,应当重新申请如果商标注册人自行扩大其注册商标的使用范围或改变其商标提出申请,则这种扩大使用行为无效,还可能导致其注册商标被撤销的后果。总之,注册商标专用权的保护范围既是商标注册人无权权利的范围,也是对商标专用权进行保护的界限。(见全国人民代表大会官网:http://www.npc.gov.cn/npc/c12434/c1793/c1853/c2201/201905/t20190524_5488.html; http://www.npc.gov.cn/npc/c12434/c1793/c1853/c2201/201905/t20190524_20130.html)根据《立法法》第四十五条法律解释权属法律有以下情况之一,由全国人民代表大会常务委员会解释:(一)法律的规定需要进一步明确具体指示的;第五条全国人民代表大会常务委员会的法律解释同法律解释具有同等效力。
注:4
首先,这三段电视广告是原告成都民营企业向法庭提交的被告损害、弱化原告注册商标被控侵权的证据,即——一审原告成都民营企业《民事起诉状》证据:14,并非被告人向法庭提交的宣传使用证据。是被告知道并且应当知道“威白”、“威百”商标是近似商标的情况下主观故意的使用。本案法官将其判决认定为:“威白系列产品通过在全国范围内宣传已使威白产品享有一定的知名度,也被消费者所认知,”
同时,法官的判决认定,脱离了注册商标的基本特征是其区别性、独占性、排他性的属性。其‘威白产品经过持续宣传、销售已经足以使消费者能够区分商品来源,消费者只可能会认为被控产品来源于德国汉高即汉高两合公司或与德国汉高有特定联系,而不会认为其来源于雅绅公司或与雅绅公司有特定联系。’认定消费者不会产生混淆误认的认定是没有法律依据的,是法官主观臆想的。并且是违反《最高人民法院关于审理商标民事纠纷案件适用法律若干问题的解释》第十条规定的,全国人民代表大会常务委员会:《最高人民法院关于审理商标民事纠纷案件适用法律若干问题的解释》的理解与适用明确了:‘《最高人民法院关于审理商标民事纠纷案件适用法律若干问题的解释》第十条规定:“人民法院依据商标法第五十二条第(一)项的规定,认定商标相同或者近似按照以下原则进行:(一)以相关公众的一般注意力为标准;(二)既要进行对商标的整体比对,又要进行对商标主要部分的比对,比对应当在比对对象隔离的状态下分别进行;(三)判断商标是否近似,应当考虑请求保护注册商标的显著性和知名度。
……《最高人民法院关于审理商标民事纠纷案件适用法律若干问题的解释》第八条对商标法中规定的“相关公众”作了规定,商标法所称相关公众,是指与商标所标识的某类商品或者服务有关的消费者和与前述商品或者服务的营销有密切关系的其他经营者。
……要部比对,又称为商标主要部分观察比较,是指将商标中发挥主要识别作用的部分抽出来进行重点比较和对照,是对整体比对的补充。此种比对方法也是根据消费者在市场中对商标与商品的具体感受和记忆而采用的一种方法。一般来说,消费者对商标的感受和留下最深的记忆,是商标的主要部分或者称要部,即商标中起主要识别作用的部分。当两个商标的主要部分相同或者近似,就容易造成消费者的误认,就可以判断为商标近似。
……商标的显著性,是注册商标的构成要件,是对申请商标进行实质审查的重要方面。对于注册商标来说,应当都具有显著性,在实践中,其显著性仍旧存在大小程度不同之分。有的商标设计独创性很强,如用文字、拼音字母等,可以组合成并未实际存在的文字字义,属于生造的文字,被控商标的“搭车”近似,很容易认定。
(见全国人民代表大会官网:http:// www.npc.gov.cn/zgrdw/huiyi/lfzt/qqzrfca/2008-12/18/contene_1462612.htm)
本案中:
1、本案的审理没有商标法规定的“相关公众”参与审理;
2、针对商标主要部分的比对。本案中,被控侵权商标主要识别部分文字“威白”与原告注册商标主要识别部分文字“威百”是字型酷似、读音相同、含义相同,是典型的《最高人民法院关于审理商标民事纠纷案件适用法律若干问题的解释》第九条所规定的“近似商标”。
3、成都民营企业的“威百”注册商标“威百”二字的组合,不是中国汉语中的常见表现形式,在汉语中并非固定搭配。是原告自行构思、设计、组合,具有绝对的原创性、首创性、独创性的商标。其独创性极强,显著性极强,原告注册商标主要识别部分文字“威百”是生造的文字,被控商标的“搭车”近似,很容易认定。
因此,本案法官的判决认定消费者不会产生混淆误认是没有法律依据的,是违背事实的,是法官主观臆想的。并且是违反《最高人民法院关于审理商标民事纠纷案件适用法律若干问题的解释》第十条规定的。事实上,本案中有大量证据证明已经造成“混淆误认”。法官为什么要这样主观臆想的判决,故意违背法律的判决,我们无法理解。不过,法官的主观臆想违法的判决认定消费者不会产生混淆误认的结果,自然是被告的被控侵权的商标不构成对原告注册商标的侵权。被告是最大的受益者,这是不争的事实。


在本案《民事判决书》中,审判长没有列出国家商标局认定“威白”、“威百”商标是近似商标的事实。即本案原告成都民营企业《民事起诉状》证据:4。由于当年行政机关的因素,成都民营企业的维权非常艰难。于是,在2001年,原告成都民营企业为了获得国家商标局对“威白”、“威百”商标是近似商标的认定,原告成都民营企业将自己的“威百”注册商标,即本案的涉案商标1

注册商标拿到国家商标局进行注册,国家商标局以‘该商标与汉高股份两合公司在类似
商品上已注册的第996566号威白商标近似。’为由,驳回了“威百”商标的注册。从而原告成都民营企业获得了国家商标局对汉高股份两合公司的“威白”商标与原告成都雅绅公司的“威百”商标是近似商标的认定。(见本案一审原告成都民营企业《民事起诉状》证据:4) 见下图:



在原告《民事起诉状》中:‘被告汉高股份有限及两合公司(HENKEL AG & CO.KGAA)曾于1995年3月7日、1997年5月7日、1997年9月25日、2000年1月21日注册了第733008号、第996566号、第G681913号、第1355179号系列“威白”商标,(见证据:3),其商标及商标的主要认读部分的汉字“威白”,已经被国家工商行政管理总局商标局认定为与原告的第714957号“威百”注册商标构成近似商标。’(见证据:4)——摘录自一审原告《民事起诉状》P3
一审原告《民事起诉状》之《证据目录》
证 据:4
证据名称:《受理通知书》、《驳回通知书》、《引证商标》
证据种类:书证
证据来源:国家工商行政管理总局商标局
证明事项:证明被告汉高股份有限及两合公司(HENKEL AG & CO.KGAA)注册的第733008号、第996566号、第G681913号、第1355179号系列“威白”商标及商标的主要认读部分“威白”,已经被国家工商行政管理总局商标局认定为与原告的第714957号“威百”注册商标构成近似商标。
该证据是国务院工商行政管理部门国家商标局的“威白”、“威百”商标是近似商标的认定,在后的各级人民法院在民事诉讼案件中均无权推翻。本案审判长在《民事判决书》中隐瞒了这一事实。同时,本案审判长用最高人民法院从未颁布的所谓司法解释对本案进行审查。并且是将被控侵权产品的“威白”商标,在不是注册商标的事实下,即本案没有该商标的《商标注册证》证据的事实下。违法的将其认定为享有商标专用权。本案的判决是在十八大后作出的判决。在本案判决之后,本案审判长被任命为:蒲江法院党组书记、院长。
(在前文的“撤销注册不当商标”案件中,商标评审委员会作出的《关于第733008号“威白”商标争议裁定书》P2;《关于第996566号“威白”商标争议裁定书》P2 :‘6、商标局认定被申请人第996566号商标与申请人引证商标近似的《商标驳回通知书》公证件。’对此的也有记载。该“裁定书”是一审原告成都民营企业《民事起诉状》证据:10)
在本案之前,2016年10月22日,本案审判长就在四川省成都市中级人民法院《民事判决书》(2010)成知民初字第00629号中判决过被控侵权产品“泸池老窖”注册商标侵犯“泸州老窖”注册商标专用权的商标专用权纠纷案,以:‘两者之间的字形、读音、含义以及文字的视觉外观上都构成了近似。’、‘虽然老池酒业公司和泸州市酒厂系文字商标——简体隶书“泸池”的商标权人,但其在被控侵权产品上使用的是繁体近似行书的“瀘池老窖”,两者在字形上存在较大差别,这种对自身商标的不规范使用,’为由,判决:‘一、被告泸州老池酒业集团有限公司、四川省泸州市酒厂在本判决生效之日起立即停止生产、销售标有“瀘池老窖”标识的酒类产品;二、被告泸州老池酒业集团有限公司、四川省泸州市酒厂在本判决生效之日起十日内,连带赔偿原告泸州老窖股份有限公司经济损失及合理开支共40万元;三、自本判决生效之日起三十日内,被告泸州老池酒业集团有限公司、四川省泸州市酒厂在《成都商报》上刊登声明,就其侵权行为消除影响(内容须本院审核)。逾期不履行,原告泸州老窖股份有限公司可以申请本院刊登本判决书的主要内容,费用由被告泸州老池酒业集团有限公司、四川省泸州市酒厂承担;’
本“威百”、“威白”商标专用权纠纷案,“威百”、“威白”是字型酷似、读音相同、含义相同。(见一审原告成都民营企业《民事起诉状》证据:7)并且本案有国家商标局、商标评审委员会、北京市高级人民法院等等认定“威百”、“威白”商标是近似商标的证据。(见一审原告《民事起诉状》证据:4、10、12)(前面的《关于第733008号“威白”商标争议裁定书》、《关于第996566号“威白”商标争议裁定书》是原告在一审《民事起诉状》中的证据:10)同时,德国汉高股份有限及两合公司(HenKeL AG & CO.KGaA)被控侵权产品的

商标,
依法不是注册商标,没有商标专用权的。本案中没有该商标的《商标注册证》证据。但本案审判长违法认定其享有商标专用权。与四川省成都市中级人民法院《民事判决书》(2010)成知民初字第00629号被控侵权产品“泸池老窖”注册商标侵犯“泸州老窖”注册商标专用权的商标专用权纠纷案对比,都是‘这种对自身商标的不规范使用,’的案件,由于都是同一审判长,并且《民事判决书》(2010)成知民初字第00629号判决在本案之前一年多,显然审判长对两个案件执行的是双重执法标准。
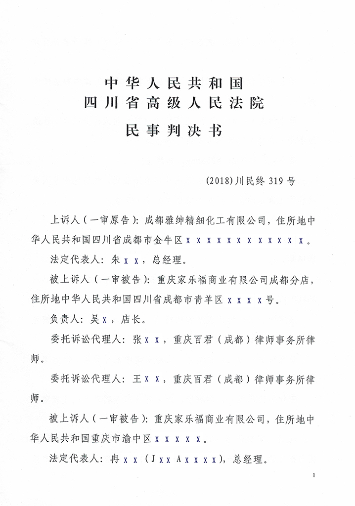
成都民营企业不服成都市中级人民法院的判决,上诉至四川省高级人民法院,2018年9月28日四川省高级人民法院作出了二审判决,《民事判决书》(2018)川民终319号



注:5
成都民营企业在上诉时再次明确阐明被告德国汉高股份有限及两合公司(HenKeL AG & CO.KGaA)被控侵权产品的

商标,
依法不是注册商标,没有商标专用权的。本案中没有该商标的《商标注册证》证据。
法律依据:
《商标法》第二十二条 注册商标需要改变其标志的,应当重新提出注册申请。第五十一条注册商标的专用权,以核准注册的商标和核定使用的商品为限。
中国立法机关全国人民代表大会常务委员会对《商标法》第二十二条释义:......商标一经注册就再不能随意变动,......。商标注册人需要改变商标标志,那就意味着放弃原来的商标,......。而且一个商标注册后,这个商标标志便是一个有商标专用权的标志,如果改变了这个标志,就是放弃了原有的商标专用权。......改变后的商标就不再能按原有的注册商标使用,这是法律上的一个限制条件,也是商标是否合法使用的一条界线。全国人民代表大会常务委员会对《商标法》第五十一条释义:注册商标的专用权......,它包括以下两层含义,一是使用权只在特定的范围即核定使用的商品与核准注册的商标内有效;二是在该特定范围内商标注册人对其注册商标的使用是一种专有使用。换句话说,对注册商标的保护,仅限制在核准注册的商标和核定使用的商品范围之内,不得任意改变或者扩大保护范围。
依据《立法法》第四十五条 法律解释权属于全国人民代表大会常务委员会。法律有以下情况之一的,由全国人民代表大会常务委员会解释:(一)法律的规定需要进一步明确具体含义的; 第五十条 全国人民代表大会常务委员会的法律解释同法律具有同等效力。

注:6
法律依据:
《商标法》第九条 申请注册的商标,应当有显著特征,便于识别,并不得与他人在先取得的合法权利相冲突。
全国人民代表大会常务委员会对《商标法》第九条释义: 本条是关于注册商标应当有显著性,不得与他人在先权利相冲突的规定,对于注册商标的标明也做出了规定。
商标的基本特征是它的区别性,人们借助商标识别商品或者服务的来源,这就要求商标是能够适应这种功能的。注册商标是经过核准注册后的商标,具有商标专用权,这种权利与他人的权利也应当是便于识别的。根据这些基本的要求,商标法规定申请注册的商标,应当有显著特征,便于识别。这是申请注册商标的必要条件,商标具有显著特征,就是要求商标在商品或者服务项目上使用时,能让消费者明显地辨别出这些商品或者服务项目的来源,而不是有其他的意义,更不是一种反映其他内容的标志。商标具有显著特征,还意味着这一个商标不能与他人的商标相同,或者是与他人的商标近似。
本案中,“威白”、“威百”是近似商标,这是得到了国家行政机关、司法机关的明确认定的。原告的“威百”注册商标是在先注册商标,在后的“威白”商标的注册,是违反《商标法》立法宗旨、原则的总则第九条 注册商标应当有显著性,不得与他人在先权利相冲突的规定。这个规定是商标注册的法定注册条件,违反这个法定注册条件的注册商标,就是违法注册商标,违法注册商标不享有商标专用权。
《商标法》第三条 经商标局核准注册的商标为注册商标、包括商品商标、服务商标和集体商标、证明商标;商标注册人享有商标专用权,受法律保护。
全国人民代表大会常务委员会对《商标法》第三条释义:三、商标专用权受法律保护。这是一条重要的法律原则,也是注册商标的一个重要特点,首先是在商标法上明确了经商标局核准注册的商标为注册商标,这是产生商标专用权的前提,在这个前提下,商标法确定了这项权利的归属,也就是规定商标注册人享有商标专用权。这项规定在法律上的意义是,商标注册人对其注册商标在注册商品或者服务上享有独占使用的权利。这项权利是法律所确认的,商标注册人的智力成果依法得到了法律的承认,同时得到法律的保护,不受侵犯,任何侵犯商标注册人这种合法权利的行为都是一种违法作为。
“威白”、“威百”是近似商标,原告的“威百”注册商标是在先注册商标,其商标专用权受法律保护。认定在后的“威白”近似商标享有商标专用权,就是损害原告“威百”注册商标的独占使用的权利,原告“威百”注册商标享有独占使用的权利。是得到法律的保护,不受侵犯,任何侵犯商标注册人这种合法权利的行为都是一种违法作为。


注:7
这三段电视广告是原告成都民营企业向法庭提交的被告诋毁、弱化原告注册商标被控侵权的证据,即——一审原告成都民营企业《民事起诉状》证据:14,并非被告向法庭提交的宣传使用证据。是被告知道并且是应当知道“威白”、“威百”商标是近似商标的情况下主观故意的使用。本案审判长将其判决认定为:‘四、关于涉案商标2、涉案商标3的使用、宣传情况’
同时,法官的判决认定,脱离了注册商标的基本特征是它的区别性、独占使用性、排他性的属性。与一审判决如出一辙。前文注:4已经做了法官的判决是没有法律依据的,是法官主观臆想的并且是违反《最高人民法院关于审理商标民事纠纷案件适用法律若干问题的解释》第十条规定的详述,在此不再赘述。特别需要注意的是:本案法官的判决认定消费者不会产生混淆误认是没有法律依据的,是违背事实的,是在没有商标法规定的“相关公众”参与审理的情况下做出的,是法官主观臆想的。并且是违反《最高人民法院关于审理商标民事纠纷案件适用法律若干问题的解释》第十条规定的。事实上,本案中有大量证据证明已经造成“混淆误认”。二审法官为什么要支持一审法官的主观臆想的判决,支持一审法官故意违背法律的判决,我们无法理解。不过,法官的主观臆想判决认定消费者不会产生混淆误认的结果,自然是被告的被控侵权的“威白”商标不构成对原告的“威百”注册商标的侵权。被告是最大的受益者,这是不争的事实。




注:8
该判决认定与《商标法》的立法宗旨、原则、总则的第三条、第九条相悖。
《商标法》第三条 经商标局核准注册的商标为注册商标,包括商品商标、服务商标和集体商标、证明商标;商标注册人享有商标专用权,受法律保护。
全国人民代表大会常务委员会《商标法》第三条释义:‘……。三、商标专用权受法律保护。这是一条重要的法律原则,也是注册商标的一个重要特点,首先是在商标法上明确了经商标局核准注册的商标为注册商标,这是产生商标专用权的前提,在这个前提下,商标法确定了这项权利的归属,也就是规定商标注册人享有商标专用权。这项规定在法律上的意义是,商标注册人对其注册商标在注册商品或者服务上享有独占使用的权利。这项权利是法律所确认的,商标注册人的智力成果依法得到了法律的承认,同时得到法律的保护,不受侵犯,任何侵犯商标注册人这种合法权利的行为都是一种违法作为。’
本案中,“威白”、“威百”是近似商标,这是得到了国家行政机关、司法机关的明确认定的。原告的“威百”注册商标是在先注册商标,在后的“威白”近似商标的注册,是违反《商标法》立法宗旨、原则的总则第九条 注册商标应当有显著性,不得与他人在先权利相冲突的规定。这个规定是商标注册的法定注册条件,违反这个法定注册条件的注册商标,就是违法注册商标,违法注册商标不享有商标专用权。
同时,原告的“威百”注册商标是在先注册商标,其商标专用权受法律保护。认定在后的“威白”近似商标享有商标专用权,就是损害原告“威百”注册商标的独占使用的权利,原告“威百”注册商标享有独占使用的权利。是得到法律的保护,不受侵犯,任何侵犯商标注册人这种合法权利的行为都是一种违法作为。

注:9
该判决的认定违反《商标法》第二十二条、第五十一条规定。是违法的认定,与本文前面一审判决如出一辙,(见上文注:3)此处不再赘述。
注:10
该判决对被控侵权的

商标没有违反《商标法》第五十一条注册商标的专用权,以核准注册的商标和核定使用的商品为限。的规定的认定与法律规定相悖。与事实相悖,是违法的认定。
《商标法》第五十一条 注册商标的专用权,以核准注册的商标和核定使用的商品为限。 已经明确规定了,注册商标专用权是以“核准注册的商标”为限。
本案中,被控侵权的

商标是没有《商标注册证》的商标。
本案中,没有被控侵权的

商标的《商标注册证》证据。
全国人民代表大会常务委员会对《商标法》第五十一条释义:‘本条是对注册商标专用权保护范围的规定。
注册商标的专用权,是指商标注册人在核定使用的商品上专有使用核准注册的商标的权利,它是一种法定的权利。本法第三条就明确规定,经商标局核准注册的商标为注册商标,包括商品商标、服务商标和集体商标、证明商标;商标注册人享有商标专用权,受法律保护。本条的规定正是对总则第三条规定具体化的一个方面。它包括以下两层含义,一是使用权只在特定的范围即核定使用的商品与核准注册的商标内有效;二是在该特定范围内商标注册人对其注册商标的使用是一种专有使用。换句话说,对注册商标的保护,仅限制在核准注册的商标和核定使用的商品范围之内,不得任意改变或者扩大保护范围。所谓“核准注册的商标”,是指登载在商标注册簿上的商标,即商标局注册在案的组成商标的文字、图形、字母、数字、三维标志和颜色组合,以及上述要素的组合;所谓“核定使用的商品”,是指注册时核准使用的指定商品类别中的具体商品。核准注册的商标和核定使用的商品是确定注册商标专用权保护范围的两个具体标准。它们是相互依存、不可分割的统一整体。两个因素必须结合起来使用,不存在没有确定商品的商标专用权。只有在两者同时具备的情况下,商标注册人才享有商标专用权,并受法律保护,任何人都不得侵犯。设定注册商标的保护范围,既有利于充分保护商标注册人正确有效地行使自己的商标专用权,又可以避免不适当地扩大注册商标专用权的保护范围,使商标注册人将其商标专用权限制在注册范围内,为区别和判断是否构成侵权提供了明确界限,也为当事人预防侵权、工商行政管理部门以及司法机关制止和制裁商标侵权行为提供了法律准则。因此,为了防止使用行为超出法律设定的范围,本法还规定了商标的另行申请与重新申请制度。本法第二十一条规定,注册商标需要在同一类的其他商品上使用的,应当另行提出注册申请;本法第二十二条规定,注册商标需要改变其标志的,应当重新提出注册申请。如果商标注册人自行扩大其注册商标的使用范围或者任意改变其标志,则不但这种扩大使用行为无效,而且还可能导致其注册商标被撤销的后果。总之,注册商标专用权的保护范围既是商标注册人行使权利的根据,也是对商标专用权进行保护的界限。
因此该判决对被控侵权的

商标没有违反《商标法》第五十一条规定的认定是与法律规定相悖的。是违法的认定。
注:11
此处的判决认定,其目的就是要认定“威白”、“威百”商标不构成近似商标,不会给消费者造成混淆误认。首先,这个认定是违背事实的,一审原告《民事起诉状》证据:4、10、12、16、25、26、27、28、29、30大量证据证明是近似商标已经造成混淆误认。同时,认定“威白”、“威百”商标是近似商标,易造成混淆误认的认定证据是国家行政机关、司法机关作出的认定。本案此处在民事诉讼案中的不构成近似商标的认定,首先是违背事实的。其次,本案不是商标确权的行政诉讼案件。其认定的法律程序是否合法值得商榷。再其次,本案审判长有推翻上级国家行政机关、司法机关作出的认定结论的权力吗?同时,根据《最高人民法院关于审理商标民事纠纷案件适用法律若干问题的解释》法释〔2002〕32号针对《商标法》第五十二条 有下列行为之一的,均属侵犯注册商标专用权:(一)未经商标注册人的许可,在同一种商品或者类似商品上使用与其注册商标相同或者近似的商标的;的司法解释第九条……商标法第五十二条第(一)项规定的商标近似,是指被控侵权的商标与原告的注册商标相比较,其文字的字形、读音、含义或者图形的构图及颜色,或者其各要素组合后的整体结构相似,或者其立体形状、颜色组合近似,易使相关公众对商品的来源产生误认或者认为其来源与原告注册商标的商品有特定的联系。的规定,被告的被控侵权产品的

商标与原告的

注册商标
是字型酷似、读音相同、含义相同。(见一审原告成都民营企业《民事起诉状》证据:7)并且本案有国家商标局、商标评审委员会、北京市高级人民法院等等认定“威百”、“威白”商标是近似商标的证据。(见一审原告《民事起诉状》证据:4、10、12)
同时,本案一、二审判决都认定被告被控侵权产品的

商标与被告涉案商标2

、 涉案商标3

是:‘视觉上基本无差别’,‘视为对涉案商标2、涉案商标3的使用’。
因此,被控侵权产品的

商标与原告的

注册商标是典的近似商标。
无论是从《最高人民法院关于审理商标民事纠纷案件适用法律若干问题的解释》法释〔2002〕32号第九条司法解释还是用国家知识产权局的《商标审查及审理标准》来审查被控侵权产品的

商标,被控侵权产品的

商标与原告的

注册商标就是典型的近似商标,
这是毋庸置疑的。本案审判长为什么要刻意去认定被控侵权产品的

商标与原告的

注册商标不构成近似商标,消费者能够区分商品来源,不会造成消费者混淆误认的认定。审判长自然有其认定的道理,我们不妄加评论。特别需要注意的是,德国汉高股份有限及两合公司(HenKeL AG & CO.KGaA)被控侵权产品的

商标,不是注册商标,没有商标专用权的。本案中没有该商标的《商标注册证》证据。同时,德国汉高股份有限及两合公司(HenKeL AG & CO.KGaA)是早就知道并且是应当知道汉字商标文字“威白”与原告的涉案商标1“威百”注册商标是近似商标,易造成消费者混淆误认,却仍然长年主观故意的大量、广泛的使用。并且,被控侵权产品的“威白”商标是典型的改变、拆分、组合使用注册商标。审判长为什么要刻意去认定被控侵权产品的

商标与原告的

注册商标不构成近似商标,并且推翻了国务院工商行政管理部门商标局的“威白”、“威百”商标是近似商标的认定。同时还违反了《最高人民法院关于审理商标民事纠纷案件适用法律若干问题的解释》第十条规定,明眼人都明白。



在本案之前,2018年6月14日,本案二审审判长就在四川省高级人民法院《民事裁定书》(2018)川民终332号中对被控侵权产品“泸池老窖”注册商标侵犯“泸州老窖”注册商标专用权的商标专用权纠纷案不服一审判决上诉的二审进行过公开开庭审理,‘本院于2018年4月10日立案后,依法组成合议庭,并于2018年5月10日公开开庭进行了审理。’对于该案一审四川省成都市中级人民法院《民事判决书》(2010)成知民初字第00629号判决:‘两者之间的字形、读音、含义以及文字的视觉外观上都构成了近似。’、‘虽然老池酒业公司和泸州市酒厂系文字商标——简体隶书“泸池”的商标权人,但其在被控侵权产品上使用的是繁体近似行书的“瀘池老窖”,两者在字形上存在较大差别,这种对自身商标的不规范使用,’为由,判决:‘一、被告泸州老池酒业集团有限公司、四川省泸州市酒厂在本判决生效之日起立即停止生产、销售标有“瀘池老窖”标识的酒类产品;二、被告泸州老池酒业集团有限公司、四川省泸州市酒厂在本判决生效之日起十日内,连带赔偿原告泸州老窖股份有限公司经济损失及合理开支共40万元;三、自本判决生效之日起三十日内,被告泸州老池酒业集团有限公司、四川省泸州市酒厂在《成都商报》上刊登声明,就其侵权行为消除影响(内容须本院审核)。逾期不履行,原告泸州老窖股份有限公司可以中请本院刊登本判决书的主要内容,费用由被告泸州老池酒业集团有限公司、四川省泸州市酒厂承担;’是清楚的,是知道和应当知道的。并且《民事裁定书》(2018)川民终332号判决在本案之前3个月,与四川省成都市中级人民法院《民事判决书》(2010)成知民初字第00629号被控侵权产品“泸池老窖”注册商标侵犯“泸州老窖”注册商标专用权的商标专用权纠纷案对比,都是‘这种对自身商标的不规范使用,’的案件,显然审判长对两个案件执行的是双重执法标准。
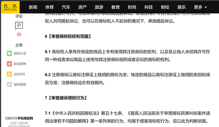
在本案之前,四川省高级人民法院印发《侵害商标权案件审理指南》【川高法〔2018〕229号】,本案审判长是否参与了审判委员会第五十二次会议讨论,我们不知道。但,本案审判长对《侵害商标权案件审理指南》是应当知道的,该《侵害商标权案件审理指南》
6【审查商标权权利范围】
6.1 商标权人享有在核定的商品上专有使用其注册商标的权利,以及禁止他人未经其许可在同一种或者类似商品上使用与其注册商标相同或者近似的商标的权利。
6.2 注册商标以商标注册证上载明的商标为准;核定的商品以商标注册证上载明的类别和项目为准;注册商标应在有效期内。

图片源自:https://www.sohu.com/a/255852948_100261808

图片源自:https://www.sohu.com/a/255852948_100261808
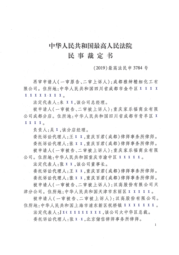
成都民营企业不服四川省高级人民法院的判决,向中华人民共和国最高人民法院提起再审申请,2019年9月29日中华人民共和国最高人民法院作出了“民事裁定书”(2019)最高法民申第3784号,见下图:


注:12
再审申请时,原告成都民营企业再次阐明被告德国汉高股份有限及两合公司(HenKeL AG & CO.KGaA)被控侵权产品的

商标,依法不是注册商标,依法没有商标专用权。

注:13
此认定于法无据,并且是违法的。
该认定没有法律依据,并且是违反《商标法》第二十二条、第五十一条法律规定的。同时,中国立法机关全国人民代表大会常务委员会对《商标法》第二十二条释义:本条是关于注册商标改变标志就应重新注册的规定。商标是一种由文字、图形、字母、数字、三维标志和颜色组合构成的标志,用以区别商品的来源和服务的提供者,商标一经注册就再不能随意变动,否则就起不到通过商标使消费者识别商品或者服务的作用。如果商标注册人需要改变商标标志,那就意味着放弃原来的商标,而要使用一个新的商标。因为商标标志是消费者识别商品、选择商品的手段,如果商标标志改变了,就会直接影响消费者对商品的识别和选择。消费者需要认识和接受这个新的标志,将这个新的标志和新的商品或者服务联系起来。而且一个商标注册后,这个商标标志便是一个有商标专用权的标志,如果改变了这个标志,就是放弃了原有的商标专用权。而要经过法定的程序取得改变后标志的商标专用权,就需要重新提出商标注册申请。改变商标标志,在原先商标法中只表明是改变商标的平面文字和图形,在第二次修改后的商标法中增加了关于立体商标的规定,因而在本条中所指的商标标志,是既包括平面商标的标志如文字、图形等,也包括了立体商标所使用的三维标志。这些标志都是商标专用权的客体部分,在经过法定程序获得商标专用权之后,这些客体部分是不允许改变的。如果作了改变,那么改变后的商标就不再能按原有的注册商标使用,这是法律上的一个限制条件,也是商标是否合法使用的一条界线。所以改变标志后的商标不能按原有注册商标使用,合法的途径是重新提出注册申请。
全国人民代表大会常务委员会对《商标法》第五十一条释义:本条是对注册商标专用权保护范围的规定。
注册商标的专用权,是指商标注册人在核定使用的商品上专有使用核准注册的商标的权利,它是一种法定的权利。本法第三条就明确规定,经商标局核准注册的商标为注册商标,包括商品商标、服务商标和集体商标、证明商标;商标注册人享有商标专用权,受法律保护。本条的规定正是对总则第三条规定具体化的一个方面。它包括以下两层含义,一是使用权只在特定的范围即核定使用的商品与核准注册的商标内有效;二是在该特定范围内商标注册人对其注册商标的使用是一种专有使用。换句话说,对注册商标的保护,仅限制在核准注册的商标和核定使用的商品范围之内,不得任意改变或者扩大保护范围。所谓“核准注册的商标”,是指登载在商标注册簿上的商标,即商标局注册在案的组成商标的文字、图形、字母、数字、三维标志和颜色组合,以及上述要素的组合;所谓“核定使用的商品”,是指注册时核准使用的指定商品类别中的具体商品。核准注册的商标和核定使用的商品是确定注册商标专用权保护范围的两个具体标准。它们是相互依存、不可分割的 统一整体。两个因素必须结合起来使用,不存在没有确定商品的商标专用权。只有在两者同时具备的情况下,商标注册人才享有商标专用权,并受法律保护,任何人都不得侵犯。设定注册商标的保护范围,既有利于充分保护商标注册人正确有效地行使自己的商标专用权,又可以避免不适当地扩大注册商标专用权的保护范围,使商标注册人将其商标专 用权限制在注册范围内,为区别和判断是否构成侵权提供了明确界限,也为当事人预防侵权、工商行政管理部门以及司法机关制止和制裁商标侵权行为提供了法律准则。因此,为了 防止使用行为超出法律设定的范围,本法还规定了商标的另行申请与重新申请制度。本法第二十一条规定,注册商标需要在同一类的其他商品上使用的,应当另行提出注册申请;本法第二十二条规定,注册商标需要改变其标志的,应当重新提出注册申请。如果商标注册人自行扩大其注册商标的使用范围或者任意改变其标志,则不但这种扩大使用行为无效,而且还可能导致其注册商标被撤销的后果。总之,注册商标专用权的保护范围既是商标注册人行使权利的根据,也是对商标专用权进行保护的界限。 (见全国人民代表大会官网:http://www.npc.gov.cn/npc/c12434/c1793/c1853/c2201/201905/t20190524_5488.html;http://www.npc.gov.cn/npc/c12434/c1793/c1853/c2201/201905/t20190524_20130.html)
依据《立法法》第四十五条 法律解释权属于全国人民代表大会常务委员会。法律有以下情况之一的,由全国人民代表大会常务委员会解释:(一)法律的规定需要进一步明确具体含义的;第五十条 全国人民代表大会常务委员会的法律解释同法律具有同等效力。
因此,再审审判长在本案中:‘将被控侵权产品上的标识与涉案商标2和涉案商标3进行对比,二者虽不完全相同,但不同之处仅在汉字的字体、间距、“白”字的结构、星形的方向上有细微变化,并未改变涉案商标2和涉案商标3的显著特征,视觉上也基本无差别,应视为是对涉案商标2和涉案商标3的使用。’的认定于法无据,并且是违法的。

注:14
此处的判决认定,其目的就是要特别认定“威白”、“威百”商标不构成近似商标,不会给消费者造成混淆误认,继而不对原告的注册商标构成侵权。首先,这个认定是违背事实的,一审原告《民事起诉状》证据:4、10、12、16、25、26、27、28、29、30大量证据证明是近似商标已经造成混淆误认。同时,认定“威白”、“威百”商标是近似商标,易造成混淆误认的认定证据是国家行政机关、司法机关作出的认定。本案此处的不构成近似商标的认定,首先是违背事实的。其次,本案审判长无权推翻国务院工商行政管理部门国家商标局的“威白”、“威百”商标是近似商标的认定,(见一审原告《民事起诉状》证据:4)再其次,根据《最高人民法院关于审理商标民事纠纷案件适用法律若干问题的解释》法释〔2002〕32号针对《商标法》第五十二条 有下列行为之一的,均属侵犯注册商标专用权:(一)未经商标注册人的许可,在同一种商品或者类似商品上使用与其注册商标相同或者近似的商标的;的司法解释第九条……商标法第五十二条第(一)项规定的商标近似,是指被控侵权的商标与原告的注册商标相比较,其文字的字形、读音、含义或者图形的构图及颜色,或者其各要素组合后的整体结构相似,或者其立体形状、颜色组合近似,易使相关公众对商品的来源产生误认或者认为其来源与原告注册商标的商品有特定的联系。的规定,被告的被控侵权产品的

商标与原告的

注册商标是字型酷似、读音相同、含义相同。
(见一审原告成都民营企业《民事起诉状》证据:7)并且本案有国家商标局、商标评审委员会、北京市高级人民法院等等认定“威百”、“威白”商标是近似商标的证据。(见一审原告《民事起诉状》证据:4、10、12)
同时,本案一、二审、再审判决都认定被告被控侵权产品的

商标与被告涉案商标2

、 涉案商标3

是:‘视觉上基本无差别’,‘视为对涉案商标2、涉案商标3的使用’。
因此,被控侵权产品的

商标与原告的

注册商标是典型的近似商标,是不可辩驳的事实;是已经确认的事实。
无论是从《最高人民法院关于审理商标民事纠纷案件适用法律若干问题的解释》法释〔2002〕32号第九条司法解释还是用国家知识产权局的《商标审查及审理标准》来审查被控侵权产品的

商标,被控侵权产品的

商标与原告的

注册商标就是典型的近似商标,
这是毋庸置疑的。本案审判长为什么要刻意去认定被控侵权产品的

商标与原告的

注册商标不构成近似商标,消费者能够区分商品来源,不会造成消费者混淆误认的认定。审判长自然有其认定的道理,我们不妄加评论。特别需要注意的是,德国汉高股份有限及两合公司(HenKeL AG & CO.KGaA)被控侵权产品的

商标,不是注册商标,没有商标专用权的。本案中没有该商标的《商标注册证》证据。同时,德国汉高股份有限及两合公司(HenKeL AG & CO.KGaA)是早就知道并且是应当知道汉字商标文字“威白”与原告的涉案商标1“威百”注册商标是近似商标,易造成消费者混淆误认,却仍然长年主观故意的大量、广泛的使用。并且,被控侵权产品的“威白”商标是典型的改变、拆分、组合使用注册商标。审判长为什么要刻意去认定被控侵权产品的“威白”商标与原告的“威百”注册商标不构成近似商标,并且推翻了国务院工商行政管理部门商标局的“威白”、“威百”商标是近似商标的认定。同时还违反了《最高人民法院关于审理商标民事纠纷案件适用法律若干问题的解释》第十条规定,明眼人都明白。
特别需要注意的是:本案法官的判决认定消费者不会产生混淆误认是没有法律依据的,是违背事实的,是在没有商标法规定的“相关公众”参与审理的情况下法官主管臆想做出的。并且是违反《最高人民法院关于审理商标民事纠纷案件适用法律若干问题的解释》第十条规定的。事实上,本案中有大量证据证明已经造成“混淆误认”。再审法官为什么要支持一审、二审法官的主观臆想的判决,支持一审、二审法官故意违背法律的判决,我们无法理解。《最高人民法院关于审理商标民事纠纷案件适用法律若干问题的解释》的颁布单位就是再审的最高人民法院。他们对《最高人民法院关于审理商标民事纠纷案件适用法律若干问题的解释》第八条、第九条、第十条规定是非常清楚的。为什么再审法官对本案的违法判决不予纠正?不仅如此,再审法官反而支持了一审、二审法官的主观臆想的判决,支持了一审、二审法官的违法判决,为什么?不过,法官的主观臆想判决认定消费者不会产生混淆误认以及违反商标法法律规定的判决结果,自然是被告的被控侵权的“威白”商标不构成对原告的“威百”注册商标的侵权。被告是最大的受益者,这是不争的事实。

本“威白”、“威百”商标侵权纠纷案实质要点
1、被告涉案商标2

、 涉案商标3

与原告涉案商标1

商标是近似商标,
这是国家行政机关、司法机关的认定。是国家商标局、商标评审委员会、北京市高级人民法院......等的认定。(见一审原告《民事起诉状》证据:4、10、12)
2、被告被控侵权产品的

商标与被告涉案商标2

、 涉案商标3

从一审
成都市中级人民法院到二审四川省高级人民法院再到再审的中华人民共和国最高人民法院等,均认定是:‘视觉上基本无差别’,‘视为对涉案商标2、涉案商标3的使用’。
即——该被控侵权产品的

商标与原告涉案商标1

注册商标是近似商标。
3、被告被控侵权产品的

商标依法不是注册商标,依法没有商标专用权,本案没有被控侵权产品的

商标的《商标注册证》证据。
归纳:被告被控侵权产品的

商标与原告涉案商标1

注册商标是近似商标。并且,被告被控侵权产品的

商标,依法不是注册商标,依法没有商标专用权。
本案证明时间顺序
1993年8月17日起,成都雅绅公司大规模、广泛使用“威百”品牌获得国家主管机关证明:四川省食品卫生质量监督检验所《检验报告》川食卫检字第733-744号;四川省食品卫生质量监督所监督检验所川食监(1993)38号;四川省日用化工产品质量监督检验站《检验报告》省质检(日化)字第(93088)号;成都市食品卫生监督检验所《检验报告书》93所(食监)字779号;
1993年12月30日 汉高股份有限公司成立。
1994年2月——1995年8月成都雅绅公司获得4个《技术开发成果鉴定证书》川经(1994)科鉴字第36号;川经(1994)科鉴字71号;川经(1995)科鉴字001号;川经(1995)科鉴字002号;
1994年11月14日成都雅绅公司获得“威百”品牌商标注册,《商标注册证书》证书号:第714957号。
1995年3月7日德国汉高股份有限公司及两合公司(HenKeL AG & CO.KGaA)获得“威白”商标注册,《商标注册证》证书号:第733008号。
1997年5月7日德国汉高股份有限公司及两合公司(HenKeL AG & CO.KGaA)获得“威白”商标注册,《商标注册证》证书号:第996566号。
1997年9月25日德国汉高股份有限公司及两合公司(HenKeL AG & CO.KGaA)获得“威白express”国际商标注册,《商标注册证》证号:第G681913号。
1999年7月28日德国汉高股份有限公司及两合公司(HenKeL AG & CO.KGaA)获得“WIPP”商标注册,《商标注册证》证书号:第1297685号。
2000年1月21日德国汉高股份有限公司及两合公司(HenKeL AG & CO.KGaA)获得“威白+ WIPP”商标注册,《商标注册证》证号:第1355179号。
2001年10月15日、2002年4月16日 成都雅绅公司向国家商标评审委员会提出撤销德国汉高股份有限公司(HenKeL AG & CO.KGaA)在后注册的系列“威白”商标的“撤销注册不当商标” 申请《撤销注册不当商标受理通知书》发文编号:20014749SL;2002评00503SL;……。
2003年5月26日成都雅绅公司获得商标局“威白”、“威百”商标是近似商标的认定。发文编号:ZC1973140BH1
2004年8月23日、9月20日国家商标评审委员会作出《关于第73308号“威白”商标争议裁决书》商评字[2004]第5130号;《关于第996566号“威白”商标争议裁决书》商评字[2004]第4347号。成都雅绅公司再次获得商标评审委员会对“威白”、“威百”商标为近似商标的认定。
2005年12月16日 汉高股份有限公司天津分公司成立。
2007年2月20日北京市高级人民法院《北京市高级人民法院驳回再审申请通知书》第85号、第86号成都雅绅公司再次获得北京市高级人民法院对“威白”、“威百”商标的近似商标认定。
2008年7月17日中华人民共和国最高人民法院(2008)行监字第33号、第34号,成都雅绅公司再次获得中华人民共和国最高人民法院对“威白”、“威百”商标的近似商标认定。
2017年12月8日 成都市中级人民法院《民事判决书》(2015)成知民初字第334号成都雅绅公司诉德国汉高股份有限公司及两合公司(HenKeL AG & CO.KGaA)等商标侵权案件维权败诉。
2018年9月28日 四川省高级人民法院《民事判决书》(2018)川民终319号成都雅绅公司诉德国汉高股份有限公司及两合公司(HenKeL AG & CO.KGaA)等商标侵权案件维权败诉。
2019年9月29日 中华人民共和国最高人民法院《民事裁定书》(2019)最高法民申3784号成都雅绅公司诉汉高股份有限公司及两合公司(HenKeL AG & CO.KGaA)等商标纠纷案件维权败诉。
至此,该案曾有《人民日报》、《经济日报》、《光明日报》、《中国知识产权报》、《中国青年报》、《新京报》、新华网、新浪网、搜狐网…..等媒体报道,是曾轰动全国的知识产权案件。根据《最高人民法院统一法律适用工作实施办法》(法〔2021〕289号)之规定。本案符合相关规定完全能作为“类案同判”的依据。在本案之后的类似案件,均可引证本案作为“类案同判”的依据。
该案之后,美国商会于2022年3月8日发布的美企中国投资意愿恢复11%,理由就是:“中国法律规定不一致或不明确。”2022年4月27日,美国贸易代表办公室发布《特别301报告》,称中国对知识产权保护的执法成果、知识产权以及其他独立等令人瞩目,将中国知识产权保护视为重点观察,这将给中国经济及其带来的不良后果,不言而喻。
我们不禁要问,反腐反了这么些年,大小老虎抓了不少,反腐,是没有选择性的!反腐,已经取得压倒性胜利,坚决杜绝“灯下黑”现象,它不是口号呀,它是中央电视台播出的呀,如果您连这些都不知道,说明您太爱玩手机、刷视频了,根本不看中央电视台的报道。孤陋寡闻了哈!
这个案例告诉我们,老老实实遵纪守法,可能正义会到,但不会缺席。这句话不知道正确不正确,反正是一句舶来的谚语,也有翻译为:迟来的正义非正义。我们民营企业的合法权益受到损害,不要去所谓的维权,给政府添麻烦。从案件的经过来看,成都民营企业显然是多次向国家信访部门进行了上访的,如果问题已经解决,写的就不是这种文章了,而是回忆录了。更不要去叫嚣保护民营企业,虽然民营企业可以解决一些就业问题,为国家分一点忧,也可以向国家缴纳一些税收,但毕竟是民营企业。不要去所谓的上访,形成社会不稳定因素,让政府把大量的上万亿元的超过国防费用的维稳经费用于全民免费医疗、社保养老保险、解决社会就业问题,让人们患病能得到良好的治疗,不至于因病返贫。让老年人有社会保障,颐养天年。让年轻人、毕业的大学生有一份自己喜欢的工作,减少失业率。这才是真正的爱国行为。好了,相信您看了这篇文章,您心里也是五味杂陈,让我们轻松一下,推荐您看一部老电影,法国的著名电影演员阿兰.德隆主演的《佐罗》,也算是再次共情伤害吧,至少影片结尾还能让人看到希望。电影网址:http://www.cctv-5.me/wtvdy/499472-1-1.html
分享几幅经典的电影画面








好了,最后总结一下,整个案件至今,完整的体现了公众对政府机关、司法机关工作人员职务活动客观公正性的信赖,体现了老百姓对政府机关、司法机关公信力的信赖。正因为如此,本案才历经二十几年,按部就班的走程序走到今天,最终得到了今天的结果,我们民营企业该如何保护好自己的知识产权,我们民营企业该如何生存?呃…….。
全案公开,只会让贪官污吏恐慌,让腐败官员寝食难安,是典型的爱国行为,是协助国家反腐的行为。老百姓只有坚守我们这片赖以生存的土地,只有国家强大了,老百姓才会有幸福生活。没有腐败贪官,社会才会公平,我们每个公民才会体会到公平、富强、民主、自由。目前国家正在大力的反腐,大量的抓腐败贪官。相信中央的反腐会取得的成功,让普通老百姓感受到反腐败斗争取得了压倒性胜利的喜悦,让我们普通老百姓不再受到腐败官员的欺压。让阻碍中国经济发展的腐败官员成为历史的垃圾被清除掉。让我们民营企业为中国经济的腾飞做出自己的贡献,让中国的富强更上一层楼,实现伟大的中国梦。
目前,我们公开的文件只是冰山一角,是极少的一部分。我们也将后续公开更多的文件,敬请期待。